北京时间4月9日消息,2026年CBA常规赛第36轮,宁波富邦以97:119负于上海久事,遭遇惨败。但比赛的真正焦点,远不止比分——而是外援贝兹利在首节末段爆发的严重内讧事件,最终导致其赛后被俱乐部直接裁撤,成为本赛季最具争议的外援风波之一。

比赛进行至首节尾声,贝兹利在底线发球时将球传给队友辛普森,却被上海锋线张镇麟眼疾手快完成抢断,并顺势命中三分,点燃上海队13:3的进攻高潮,彻底击溃宁波士气。此后,贝兹利情绪失控,拒绝再向辛普森传球,现场怒推队友,并在被换下后拒绝与球队总经理刘家成沟通,行为严重违反职业规范。
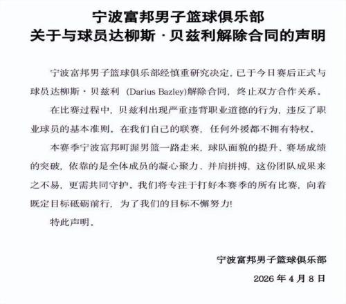
赛后,宁波俱乐部迅速发布声明,宣布即日起解除与贝兹利的合同,成为本赛季继多位外援后,又一因场内行为失当被直接裁撤的案例。此举引发球迷与媒体广泛讨论,舆论普遍认为,贝兹利的失控并非偶然,其赛季表现早已显露疲态。

数据显示,贝兹利本赛季为宁波出战12场,场均仅出战12.4分钟,贡献4.9分、3.8篮板、1.2助攻,投篮命中率44%,与上赛季效力广东时的攻防影响力相比,状态断崖式下滑,身体对抗与比赛专注度均明显退化。
反观上海队,张镇麟成为此役最大赢家。他出战27分钟,8投5中,高效砍下11分、7篮板、7助攻、2抢断,正负值高达+32,是球队取胜的绝对核心。面对网友“是不是你把他打失业了”的调侃,张镇麟冷静回应:“人家本来就要裁他,和我没关系,只是找了个借口。”其言辞理性,未卷入情绪漩涡。

看到张镇麟如此冷静,难怪球迷们盛赞,“张镇麟就是上海夺冠最后一片拼图,加油,大上海。”
此役不仅暴露了宁波队外援管理与团队凝聚力的深层问题,也凸显了张镇麟作为联盟顶级锋线的全面价值——他不仅是防守端的“锁链”,更是能以攻防转换带动全队节奏的战术支点。

贝兹利的离场,是个人职业素养的崩塌,也是宁波队重建路上的代价。而张镇麟的稳定输出,则为上海队冲击季后赛注入强心剂。胜负之外,职业篮球的纪律与责任,再次被清晰书写。
失业免费观看_拼图免费观看_张镇麟免费观看_失业高清在线_拼图高清在线_张镇麟高清在线



























